By Optimizing the diode Ta/Tb (Turn-on time/Turn-off time) soft recovery characteristics,it has greatly reduce the occurrence of harmonic oscillations to reduce or reduce the use of EMI suppression devices or specifications around the bridge, such as X capacitor, common mode inductor, differential mode inductor, etc.
Standard-Rectifier Bridge
Product Description
The connection point of the negative poles of the two diodes is the "Positive pole" of the full-bridge DC output terminal, and the connection point of the positive poles of the two diodes is the "Negative pole" of the full-bridge DC output terminal, which is packaged with insulation plastic.
Product Feature
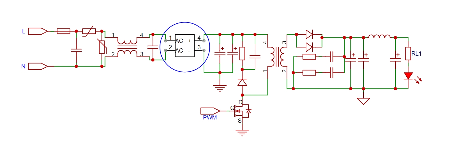
Application Circuit


Authorized Dealer













